
就在昨日晚间,2024年首个重大违法强制退市案例出现。*ST博天昨晚公告显示,公司财务连续5年造假,遭强制退市。同时,公司及4位高管被罚1300万元。然而,昨日其股价却逆势出现“地天板”走势。
连续5年财务造假博天环境将终止上市
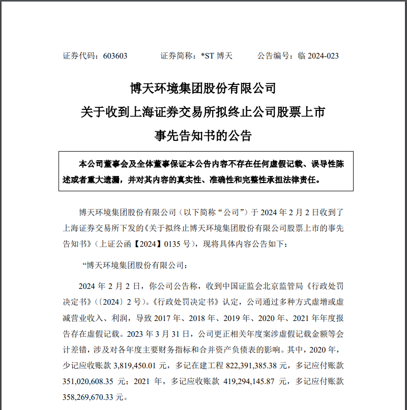
2月2日晚间,博天环境集团股份有限公司(以下简称:博天环境或*ST博天)发布公告称,因连续5年财务造假,上交所已向公司下发《关于拟终止博天环境集团股份有限公司股票上市的事先告知书》(下称“告知书”),决定对公司股票作出终止上市决定。

告知书显示,博天环境收到的《行政处罚决定书》认定,公司通过多种方式虚增或虚减营业收入、利润,导致2017年、2018年、2019年、2020年、2021年年度报告存在虚假记载。2023年3月31日,公司更正相关年度案涉虚假记载金额等会计差错,涉及对各年度主要财务指标和合并资产负债表的影响。其中,2020年,少记应收账款3,819,450.01元,多记在建工程822,391,385.38元,多记应付账款351,020,608.35元;2021年,多记应收账款419,294,145.87元,多记应付账款358,269,670.33元。
此外,根据中国证监会行政处罚决定认定的事实,公司虚假记载的信息披露违法行为持续时间长,虚假记载金额大、占比高,严重损害证券市场秩序。公司披露的2020年及2021年资产负债表连续2年均存在虚假记载,虚假记载金额合计达到5亿元以上,且超过该2年披露的年度期末净资产合计金额的50%。上述情形已触及《上海证券交易所股票上市规则(2023年8月修订)》第9.5.1条第(一)项、第9.5.2条第一款第(四)项规定的重大违法强制退市情形,将被实施重大违法强制退市。

*ST博天发布公告提示,实盘股票配资网站公司股票将在2月5日开市起停牌。
根据规定,若*ST博天股票被作出强制终止上市决定后,自公告终止上市决定之日后5个交易日届满的次一交易日复牌,进入退市整理期交易,并在股票简称前冠以“退市”标识。退市整理期的交易期限为15个交易日。退市整理期届满后5个交易日内,上交所将对公司股票予以摘牌,公司股票将终止上市。
博天环境及4人被罚1300万元
从*ST博天收到的《行政处罚决定书》来看,*ST博天连续多年巨额财务造假。北京证监局对公司及相关责任人予以警示,并合计罚款1300万元。

北京证监局表示,依据现有证据,博天环境披露的2017年至2021年年度报告存在虚假记载,违反了2005年《证券法》第六十三条及《证券法》第七十八条第二款的规定,构成2005年《证券法》第一百九十三条第一款、《证券法》第一百九十七条第二款所述的信息披露违法行为。
北京证监局决定:
一、对博天环境集团股份有限公司给予警告,并处以500万元的罚款;
二、对赵笠钧给予警告,并处以300万元的罚款;
三、对苏峰峰给予警告,并处以200万元的罚款;
四、对李璐给予警告,并处以200万元的罚款;
五、对高峰给予警告,并处以100万元的罚款。
股价惊现“地天板”,近2个月已跌近7成
股价表现方面,2月2日,*ST博天跌停开盘,随后出现“地天板”走势,最终以涨停板收盘,收报1元/股,封单达到115.1万手。全天成交6050万元,公司市值9.68亿元。

自去年12月11日起,*ST博天一度出现23连跌停板,至今跌幅已近70%。
文章为作者独立观点,不代表鼎峰优配观点